In today's increasingly competitive global manufacturing landscape, the metal processing industry stands at a critical crossroads. Will it continue to rely on traditional labor-intensive production models with high volatility, or embrace technology to achieve a fundamental transformation from "labor-dependent" to "intelligence-driven"?
We present not just a set of automated equipment integration solutions, but a future smart factory ecosystem driven by data, centered on unmanned operations, and capable of self-optimization. This program aims to transform your existing laser cutting machines, bending machines, and robotic arms into an intelligent production organism that makes collaborative decisions and operates in a closed-loop system.
In traditional factories, equipment operates in silos, human resources are variable, and decisions rely on experience. Our goal is to systematically transform your workshop into:
• A predictable production output unit: Achieve 24/7 stable production and shorten delivery cycles by up to 40%.
• A continuously optimized profit engine: Reduce comprehensive operating costs by 25%-40% through reduced reliance on direct labor and material waste.
• An agile system for responding to market changes: With built-in flexibility, quickly respond to the trend of small-batch, multi-variety orders, and reduce production changeover time by over 70%.


The core returns of investing in automated production lines are reflected in three aspects: labor cost savings, efficiency improvement, and quality improvement. Based on industry data, we can conduct quantitative estimations:
Benefit Dimension | Reference Data and Estimation Logic | Expected Savings/Improvement |
| Direct Labor Costs | In traditional discrete mode, at least 3-4 skilled workers are required per shift for loading/ unloading, sorting, bending, and other processes. After introducing automation, these positions can be significantly reduced. Reference case: A single system can replace 3-5 workers; in an automotive parts industry case, annual labor cost savings reached 4.8 million yuan. | Under 24-hour production conditions, a single production line can directly save labor costs equivalent to 6-10 workers per year (including salary, social security, and management expenses). The specific amount needs to be calculated based on local salary levels. |
Comprehensive Operating Costs | Automation can significantly reduce efficiency fluctuations, material waste, and defective product costs caused by manual operations. Industry data shows that intelligent production lines can reduce operating costs by 32%. Another case mentions that production costs can be reduced by over 75%. | In addition to direct labor,overall operating costs (including waste, energy consumption, management, etc.) are expected to decrease by 25%-40%. |
Production Efficiency and Capacity | Robots have stable cycle times and can operate continuously for 24 hours. In a case from a car manufacturer, the production cycle of a single line increased by 35%; in another case, production efficiency improved by over 300%. | When orders are saturated,production capacity is expected to increase by 30%-60%, and delivery cycles will be significantly shortened. |
Investment Payback Period | The payback period depends on the investment amount and savings. Industry-wide data generally ranges from 12-24 months; efficient solutions can shorten it to 8-18 months. |
With a reasonable plan and high capacity utilization, the expected investment payback period is 1.5-2.5 years. |
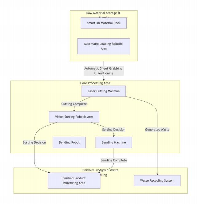
You need to carry out intelligent transformation and integration of existing equipment, as follows:
Module | Upgrade/Addition Requirements | Core Functions and Technical Parameters | Realized Value |
1.Intelligent Raw Material Warehouse | Upgrade the existing loading rack to a three-dimensional material warehouse and integrate WMS | Supports automatic weighing,sheet separation,and thickness measurement of plates;customizable storage locations, occupying only 1/5 of the space of traditional warehouses | Achieve refined management of raw materials and lay the foundation for 24-hour continuous production |
2.Vision-Guided Sorting | Add a high-precision 3D vision system and integrate it with existing robotic arms | Uses deep learning algorithms with recognition accuracy of±0.05mm and recognition speed of 0.3 seconds per piece.Can automatically classify cut workpieces according to orders | Replace manual sorting,solve the problem of sorting small workpieces and complex contours, and is the key to flexible production. |
3.Bending Robot Unit | Add a dedicated bending robot with vision guidance for existing bending machines and equip it with an automatic tool change system | The robot dynamically scans workpieces hrough vision and automatically retrieves bending programs;the automatic tool change system enables continuous processing of multi-variety workpieces | Break through the limitations of traditional manual teaching and realize rapid changeover of multi-variety,small-batch orders |
Add a production line central control and scheduling system. | Integrates MES/WMS,automatically schedules production plans,and monitors equipment status, production capacity,pass rate,and other data | Achieve full-process digital management and serve as the command center for"unmanned" operations | |
| 5.Auxiliary System(Recommended) | Add automated waste(metal shavings)and coolant treatment systems | Such as PRAB's metal shavings treatment system,which can automatically recover coolant(with a maximum recovery rate of 98%)and process dry slag | Further reduce manual intervention points,improve workshop environment,and create additional revenue by selling dry waste materials |
Tom Jia@163.com
+86 135 2541 1253
No.2 Leipade Industrial Park, Zichuan District, Zibo City, Shandong Province